Alaska Gold Fever - Cypher
Welcome to a forty-second DevLog for Alaska Gold Fever!

Hello travelers!

Welcome back! In this episode of Alaska Devlogs i will show you how a WALL OF GOLD (and rocks) was made in our gold mine!!


The Great Wall of Gold and Rocks

You've asked for it, and we've delivered – behold the Great Wall of Gold and Rocks! Our team of pixel pioneers has been hard at work, tirelessly sculpting a monumental barricade ! Dig in!

As always it started with a single block. MOst things in game world start as either "block" or "capsule".



Next, you either make more blocks or take a single block and cut through it to make more blocks (easy way).



Now it get interesting. With a use of single tool you can make "dissorition" in those cubic blocks. Now it will look more natural! Easy and useful tool not only for enviroment but also for making characters and other utilities!



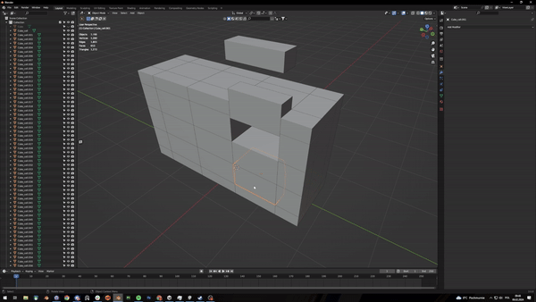
See by yourself! Those CHUNKS looks delicious! :D

Rocking the Gold



Now, here's the funny twist in our tale.
During testing, our daring playtesters got a bit carried away with their pickaxes, attempting to mine their way through ALL our magnificent creation.
(It turns out that the allure of gold and shiny rocks was just too irresistible ; ) )
They ended up in VOID. But don't worry full release will not have those kind of traps in gold mines ;)



That's how it looks like. Almost finished. Every chunk is separable and some of them are a GOLD (you are here for it, right?)



The Pickaxe Predicament



So, dear prospectors, embrace the unexpected, swing that pickaxe with care, and remember: behind every great wall of gold and rocks, there's a tale as entertaining as the riches it guards.

❄️ ❄️ ❄️ ❄️ ❄️ ❄️ ❄️ ❄️ ❄️ ❄️ ❄️ ❄️ ❄️

That concludes this chapter of our devlog, intrepid prospectors!
Until our next rendezvous, keep the warmth of excitement alive, stay fueled by your adventurous spirit, and may your trusty pickaxe uncover nothing but the purest gold! :D

⛏️⛏️⛏️⛏️⛏️⛏️⛏️⛏️⛏️⛏️⛏️⛏️⛏️⛏️⛏️⛏️

-----
Making a game is such a journey and you can be a part of it!
Join our playtests on Steam Store Page!
You can also use our Discord server to send some feedback!

Best regards,
Baked Games Team

Try our greatest hit!
https://store.steampowered.com/app/842180/Prison_Simulator/

Hidden Pass - LostQuest
Greetings, Friends!

January was dedicated to structuring what is done to this point, setting important milestones for important updates for Hidden Pass and many other administrative work. Nonetheless, the development is thriving and improving.


Global Map.
We finished fine-tuning the global colour scheme and conceptualised the visuals for the Eruption.



Overall, the main gameplay revolves around the Gates, which the player is to conquer in the end. As in all classic 4X strategies, the player’s goal is to explore the Elyrium Belt and journey to its core while claiming new Eolites expanding your influences.

There are two main obstacles to overcome.

First - the Eolites are well-guarded more often than not. Thus, you should prepare for battles, while managing your economy. Better economy means more automotons to use on the frontlines. Why would you need a better economy? Nothing In the world is free, as well as in Averon.



You were sent with a spirit-rising mission to explore the Elyrium Belt for the betterment of the society! Buuuut there is a small sub-goal - extract Elyrium and send it to the Mainland. Your faction won’t appreciate your valiant efforts if you fail to meet your goals. They need you, but you need them more. Remember that. You will need all the help you can get.

Second obstacle - the Gate itself. Not only do they wish to not be conquered , but it has the will of its own. It will try to hinder your progress in any way it can. From lowering your income in general , to doing such sacrilege as attacking your Tower directly. Stay sharp, don’t throw all of your resources into exploration and think about the rear. The enemy is sly and cunning.



We have already talked about the Eruption, but just briefly. In many aspects, it’s similar to a mechanic from Against the Storm. It’s a difficult time when the player has to battle against hordes of monsters, further exploration is hindered by better protected Eolites. Thus, yeah, you can definitely chill and do nothing… but not for too long or else you will pass a point of no return where the Gate will accumulate too much power.

Combat.
After a major rework of the combat we continue to develop our mechanics and to enhance the gameplay in general. We do not plan to change it in the future and we hope that it will be dynamic and engaging. “Into The Breach “ is a huge inspiration for us: you can complete the goal in many different ways and combinations.



Thanks to its compactness , you can interact with every point of the map. Unused and unnecessary spaces were removed. Small obstacles, like rocks, are now interactable - you can push or throw them. Some tiles now have special effects like poisoning. So watch your step and walk carefully or use it to your advantage and push enemies in that direction.

As we already said, each class will have specialisations and you can build your character to your preferences. There are no restrictions on expertise so you can combine abilities from different fields. You chose a character's class and specialisation while recruitment.



GG😎😎

Thanks for reading our January DevDiary! We hope you found them interesting.
If you have any questions or would like to share your thoughts, feel free to leave your comments on our Discord or X (ex-Twitter).

Visit our Website and you can follow us here on Steam.

P.S. Don't forget that we're planning to launch a Kickstarter campaign and we finalised the month: it is May 2024, so you can sign up on our Kickstarter page.

https://store.steampowered.com/app/2430170/Hidden_Pass/
Feb 8, 2024
The Wandering Village - Matter92
Villager Update Hotfix 0.5.6

Bugfixes
  • Added fix to unstuck buildings with unfinished missions and missing workers
  • Fixed bug where doctor could treat workers while on mission
  • Fixed some Arabic translation issues
  • Returned settings button for platforms primarily using keyboard and mouse
  • Fixed bug where village vanished after loading
  • Fixed gamepad highlighting where it would not return the color to an unpressed state
  • Changed Icon for Food Management to lessen confusion with food overview in topbar
The Danger Zone - and.khramushin
- Improved the game menu [ESC].
- The sound volume in the menu now corresponds to the user settings.
- Improved camera control on the global map.
- Updated the global map UI.
- Updated HUD.
- Keyboard shortcuts for gadgets are now fixed: [H] [J] [K].
- Other fixes and improvements to the gameplay (minor and minor edits and changes).
ArcheAge - Floridaweg
Patch Notes
Content Updates
Added Scroll: Farm Wagon Chroma design that can be crafted using a Small High Power Engine.

 
Bug Fixes
Fixed the issue where the passive skill is applied when using Blink after learning the Swiftblade skill "Fleeting Footsteps."

 
Events
The "Defeat a White Arden Healer" quest will be automatically accepted upon starting Noryette Challenge round 1 during the Blue Dragon Orb event period.

 
Others
Compensation for the issue that occurred after the maintenance on February 1, 2024 was sent to your Web Inventory.
  • Recipients
    • All accounts that have logged in between January 25, 2024 (after maintenance)–February 1, 2024 (before maintenance)
  • Rewards
    • Heir Reward Box x1
  • Recipients
    • All accounts that have remaining Patron time as of February 1, 2024
  • Rewards
    • Patron Ticket: 1 Day
    • Note that when you use the coupon online, Patron time may not be reflected immediately. Please log in again after using the coupon.
V-Air Traffic Control - joz
Embark on an improved air traffic control journey with these additions:

  • Radar map update:
    • Radar target changes color when hovering over the Flight Strip, simplifying traffic identification.
    • reduced lines in APP mode.
    • added approach reference lines in TWR mode.
    • Fixed screen distortion.
  • Mute the Air Traffic Controller's voice for a personalized experience.

  • New Weather Screen art aids in selecting the best runway based on wind direction.

  • Erase Marker drawings with a simple press of the X button.

  • Aircraft no longer freeze mid-air during (from behind) collisions; ongoing improvements in approach sequencing.

Enhance your simulation experience by updating now. Thank you for your ongoing support!
Feb 8, 2024
GRAB - Slin
Changes:
  • Integrated Modulate's ToxMod system to automatically monitor public lobbies for potential voice chat toxicity, ensuring a more respectful environment.
Geometry Arena 2 - 011 Games
Hello everyone! The original soundtrack Geometry Arena 2 is now available for free download.

Enjoy listening!

https://store.steampowered.com/app/2805050/Geometry_Arena_2_OST/

These music tracks are created by Wolfnight.

Original soundtracks are usually only provided as full versions which have clear endings. However, since players may want to listen to a specific track repeatedly, a loopable version used in game is also included for your choice.

Please be aware that when playing the loopable version, certain music players, like Steam's built-in player, may cause a slight pause at the end, disrupting the seamless loop. We recommend using Windows Media Player or other music players for a smoother experience.

Book of Travels - MaD_Oliver
Changes

  • Added the Fish Compendium Questline
  • Added volume to items previously lacking it
  • Various events related to kettem and maisu lore
  • Disabled the Tunnel Ghost event
  • Added background boats to levels with a sea background
  • Add new Effect card and Clothing
  • Update in the Underground Kitchen
  • Updated the stats of the Studded leather shoulder piece
  • Change with the Kasa Post Master
  • Change with the Kitchen trader
  • Restricted the trade and loot spawn of the "Porcelain buckle"
  • Setting correct scaling on characters in Lobby
  • Updated the char smith apprentices event
  • Various new events
  • Added several new ambiences
  • There is something going on with the sewers...

Fixes

  • Fixed an exploit where Resna Rosespring would accept high value items that were wrongly categorized in the game files.
  • Fixed error in the name of the "Kasyran Guard Plate"
  • Fixed shader bug on clothing when sitting
  • Fixed jumpy sit idle
  • Fix for where fishing rod is rotated the wrong way in animations
  • Fixed issue of house backgrounds not fading fully in
  • Fixed issue of birds getting stuck in the air
  • Fixed visual issue with item descriptions in character creation
  • Various typo fixes
  • Audio bug fixes
Dying Light 2 Stay Human: Reloaded Edition - radoslaw.maj
Pilgrims!

We're kicking off our month of celebrations for our 2nd anniversary right now! From now until February 19, each 24-hour period from 12PM CET will bring new blessings to Villedor. Log in each day to see just how the world has been altered! Plus, we've got some great rewards for you to earn!

During our celebrations, you'll be rewarded for saving Survivors and PKs in trouble throughout The City. For saving these citizens, you'll be gifted Red Envelopes which may contain anything from Old World Money to mutation samples.

Additionally, for completing each of the goals, you'll be rewarded with great and valuable items from the Dragon Warrior Bundle, so you’ll be able to earn the entire bundle for free before it even arrives in the Store later this month! So what do you need to do? Let’s take a look:

Participation Goal: Collect 1 Red Envelope
Reward: 3 Red Envelopes

Warm-up Goal: Collect 25 Red Envelopes
Reward: Sky Piercer Ji + Blueprint
Weapon Description: Shock your foes with this weapon’s effect or deal more damage by throwing it at them .

Personal Goal: Collect 50 Red Envelopes
Reward: Legendary Dragon Warrior Outfit

Community Goal: Collect 4,000,000 Red Envelopes
Reward: Tigerwing Paraglider + Chi-Tu Charm
Charm Description: Affix this to your weapon and take advantage of the decreased stamina usage when fighting.

Additionally, you’ll be able to claim the Azure-edged Dragon Mask through Pilgrim Outpost for free during our Year of the Dragon celebrations, so don't miss out!

And finally, even though we're getting ready to see out winter, you may notice that Villedor's been hit by one last cold snap. Enjoy the snowy conditions while you can, Pilgrims!
...