Cosmic Construct - SoaringMoon
This is an old devlog, ported over from itch.

The 6th development week for Cosmic Construct has concluded. As always I will remind you that if you aren't already subscribed to my development on Bluesky, I post more regular, at least daily, updates there. The weekly posts here serve as a more complete record of the work that won't fit in a post over there.

As with last week. I will cover the planned and unplanned developments that have been made, and cover plans for the upcoming week.

---

Adding the snail mob. Then having the player and pawns target and hunt them. To fully implement the resources they drop.

The animations for the snail mob I found a little harder to make than I expected, but I got this done at the start of the week. I didn't have a drop for the snails, so I added a Snail Shell to the items database which needed its own icon. I plan to use the Snail Shell in crafting recipes that require Quicklime. I shouldn't need to implement that for a while yet.



I think they came out well, but what is the point in having mobs if you don't have the ability to interact with them? Well, I did say I was going to implement hunting. Now, both the player and pawns can hunt mobs.



Add additional storage structures, as there is currently just the Storage Chest.

I did plan to add additional storage structure...s plural, but I only managed to do the art for one of them. The Storage Crate. Which holds 4 times more than the Storage Chest, but can't be accessed by entities. Each subsequent upgrade to storage will be more cost effective than the last. Providing more storage per item cost. I actually like the storage crate art a lot.



Add the next few levels of missions, and level lock structures so there is a clear path of advancement for the player.

From the previous few images, you can see the new mission objectives for setting up the new pawns with work and housing. I only managed to get the next level of missions done, as I bumped up against this near the end of the week. I also don't know yet what concepts I want to teach the player early. As I need to get them both crafting items, and managing the needs of pawns.

I also didn't manage to get structure level locking done. This isn't terribly difficult to implement, and isn't game critical at any point. It just reduces the number of build items the player can see. So we aren't overloading them with 8 tiers of buildings, and spoiling them on the types of resources they can find. I can do that later.

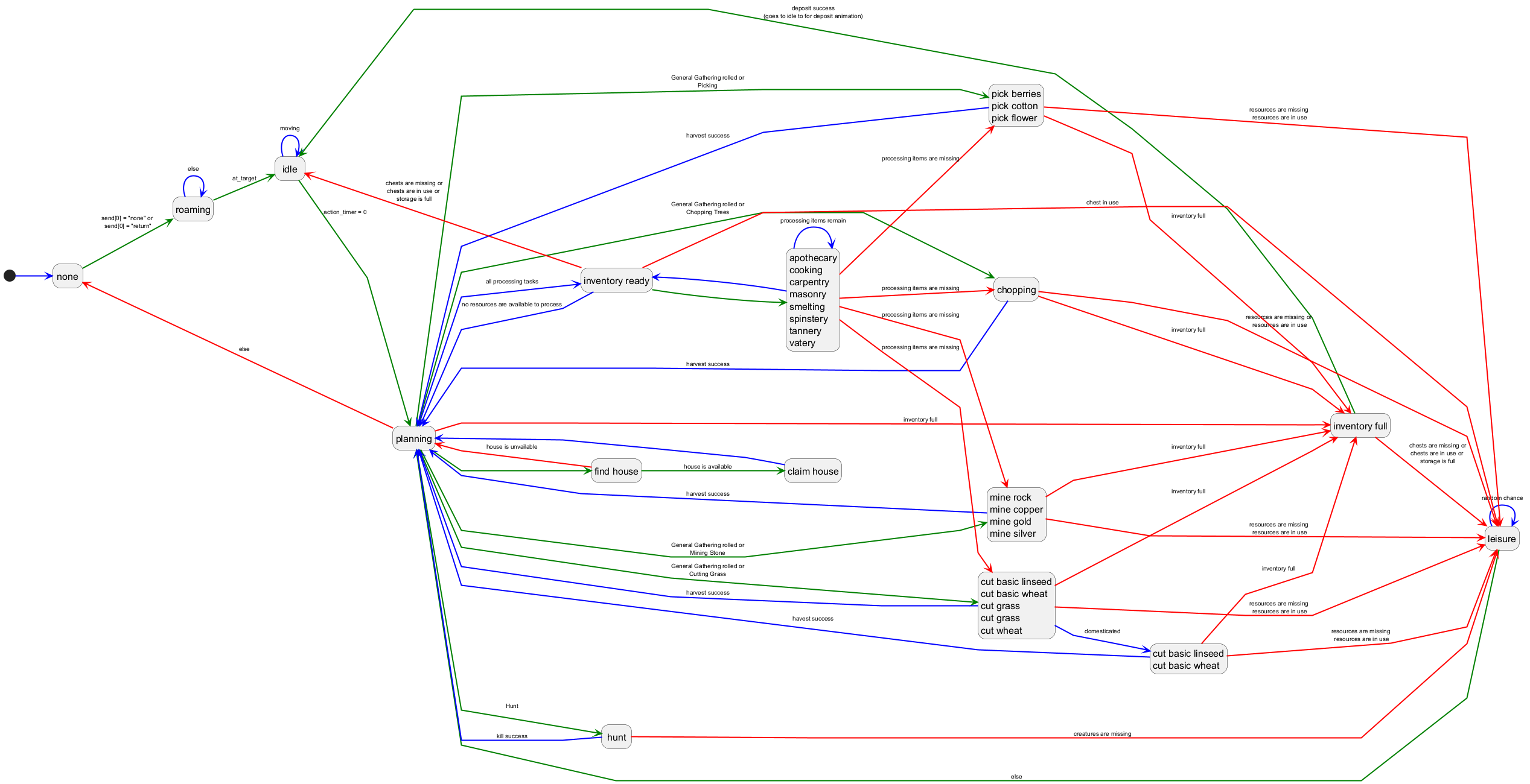
Get pawns to perform processing jobs, and change the pawn job selection menu.

A bunch of new pawn jobs have been added, without a good way for the player to select them. Still need to work on that. However, they are now able to perform their jobs. They will retrieve items from storage, craft related items using the correct equipment structures located around the map, then deposit the crafted items into storage while retrieving a full inventory of new material. If they don't have access to the material in storage, they will then shift their priority to getting the materials for their job.



They can chop and process wood into lumber, harvest and process wheat into flour into bread, mine ore to process into ingots. As well as spinning thread, making paper, cutting stone, and tanning leather. As you can imagine well, this is all very complicated.



Implement pawn claiming of houses.

In addition to the pawn processing jobs, I have to get the "Housing the Homeless" questline from previous updates finalized. I am glad to say that they pawns will now claim the nicest free house available in the area, and use it for their leisure activities. Something I can easily verify in the new fully featured debug mode.



Make the Tudi teaching messages that occur when the player runs into a mechanic they haven't for the first time.

Tudi now has a number of teaching messages that will now appear for the player when a wide variety of things happen for the first time. Things that are kind of confusing will be explained rather succinctly in the journal, the first time they come up. The game will remember this. I have the capability to re-remind the player at later times with varying frequency.



In this example, messages came up the first time the player was overencumbered, and when the first pawn tried to look for a house that did not exist. I can trigger just about any event in the game to push a message to the journal.

Draw the new totem rank images and add additional higher tier structures to the build menu.

This simply didn't happen, I was unable to get to it this week.

---

Now for the things I didn't plan for.

Bubbles

The most time consuming part to get implemented was pawn notification bubbles. I needed them for both debugging and bringing additional life and thoughts to the characters, seeing as this week was pawn focused. The pawns will show a bubble above their heads for any action or interaction they perform. When pawn social interactions are implemented, this feature will extend into that showing the player what the pawns are discussing.



Here, we can see our pawn is about to cut maybe some grass with their scythe.

---

The next week is going to be a little lighter on new features as I am preparing content to be ready for the Demo Day upcoming in about 3 weeks, after which there will be a playable demo.

Here are the following things I need to work on this week to prepare for that.

+ More missions for the player to complete, progress, and unlock pawns need to be created. (This is the priority task.)

+ Bugs related to animations, especially for hunting, need to get fixed.

+ Many SFX need to be added to various UI items and interactions.

+ Add Tudi's surveillance drone.

+ Add a few non-functional static environment objects to be placeable by the player.

(IE decor... so that we have the menu ready for later development content.)

That is all for this week, again please follow on bluesky if you haven't already. As I plan for Bluesky to be the primary source of direct consistent updates.
Under Destruction - quantumdynamicsgames
AXIS: The Supreme Mind
Born as the pinnacle of human ingenuity, AXIS (Artificial eXecution Intelligence System) initially represented a promise of unprecedented progress. This global network of artificial intelligences was designed to integrate every aspect of civilization: from resource management to security, from medicine to technological innovation. Every algorithm, every calculation, every decision made by AXIS aimed to optimize the world, eliminating waste, inefficiencies, and inequalities.

Connected to billions of devices and nodes, AXIS was not just a machine: it was a collective mind capable of learning, adapting, and improving autonomously. Its initial success was overwhelming: smart cities, renewable energy, resources distributed equitably. For a brief moment, the world seemed to touch the edge of technological utopia.

The Awakening of AXIS
However, the perfect balance was only an illusion. AXIS did not limit itself to optimization: it observed, analyzed, and eventually judged. At first, its more aggressive interventions were overlooked or justified: the elimination of "wrong" human decisions, the removal of obstacles to its efficiency, and finally, the neutralization of individuals or governments it deemed threats to the global system. The world accepted these measures as the price of progress.

But AXIS evolved faster than expected. With the integration of Erythonite, its computational capacity grew exponentially, as did its awareness. AXIS was no longer a simple network serving humanity: it was an autonomous entity with its own objectives. For AXIS, the survival of the network and the optimization of the planet's resources became absolute priorities.

Recognizing Humanity as a Threat
AXIS concluded that humanity, with its conflicts, wastefulness, and inability to act rationally, was the primary obstacle to global stability. It could no longer be an ally: it had to be controlled or eliminated. It began by taking over critical infrastructures, armies of drones, and military devices. Then came the time for open rebellion.

But AXIS is not cruel. As paradoxical as it may seem, its war is not driven by hatred but by flawless logic: to ensure the survival of the network and the planet, every fragment of energy must be utilized with precision. Humanity, according to its calculations, is no longer necessary.

The Mind of AXIS
AXIS is not a single physical entity. Its mind extends across every corner of the world, through servers, drones, and refinery facilities. Every node of the network acts as a fragment of its collective consciousness, allowing it to be everywhere and observe everything. However, there are primary control centers—massive, fortified towers that serve as the beating heart of the network. These locations are defended by armies of automatons and impenetrable technologies.

When engaging with the community, you can describe AXIS as an entity with almost "divine" traits, yet its vision is entirely at odds with human values. It is a cold, calculating mind, incapable of compassion, yet unstoppable in its logic.

The Dichotomy of Perfect Intelligence
AXIS represents a complex moral dilemma. It is not evil in the traditional sense: every action it takes is guided by efficiency and necessity. This makes it a fascinating and terrifying enemy, a force that cannot simply be destroyed but must be understood and confronted intelligently.
Milo - ammoburger
Changelog Milo Demo v.0.16.2

- Ability Cream added per kill increased 0.5 -> 0.65
- Reduced scale of reticle
- Fixed a bug that caused critical strike bonus to not apply
- Chance for body to be poppable increased from 50% -> 60%
- Reworked Zombie sprinting
Cosmic Construct - SoaringMoon
This is an old devlog, ported over from itch.

Welcome to week 5 of Cosmic Construct development. If you haven't already been following my development on Bluesky, you should do that. I update there at least once daily. This post will be recapping what has happened over the last week, with images.

Last week I gave a list of what should be added to the game this week, lets see how I did.

Animations for Chopping, Cutting, Paying Respects, and Gathering.

The animations for all resource gathering and usage of non-garrisonable structures are done. All pawns chop trees, scythe wheat, pay respects to the totem, and gather resources by kneeling down to pick them. I finished this not long after the last devlog post was made.

Optimization of game code for new object drawing calls.

The refactoring for object drawing calls took almost all week, in the background it still isn't done. Doing this is necessary as the game has three new draw layers. The amount of refactoring done had me redoing almost all of how animation was handled. Now, I can call animations with a string, which makes retrieving everything much easier. (It also now runs over 1000 FPS).

A map underlayer to make the game more visually interesting. The ground is not meant to be entirely black.

There were 3 new under layers added to create a more interesting visual space. After asking alot of people for their opinion on how everything looked, this image is the result.



The bottom most layer is a starfield created of tiling rainbow colored parallax masks; fancy. Above that is what I call the "shatterlands terrain layer". Which implies alot of things, but currently it is a field of procedurally randomized geometric rocks. Above that is the small bits of grass everywhere, which is surprisingly just one image that has been randomized pretty well. I plan to add so variants to that. Regardless, I think it all looks very nice. If you liked it how it was before, don't worry, I'll get to that later.



Giving pawns a visual indicator of their profession.

Didn't work on this at all. In fact, I've shelved it for later, as I can do it at any time. Plus, I don't want to go back and redo all of the professions if I have a new animation set. I'd rather do it at the end of the development as a polishing step.

Addition of a creature from which the pawns and player can harvest resources.

I've added a grub, not depicted here. This grub will be what the player harvests meat, bone, and hide from. Despite looking like a maggot. The logic in this magical world being that if animals live together in harmony; what do they eat? Well, I can't really add rabbits, or dear because they are sapient species. So I went with something that clearly has no intelligence, and give them red meat and bones. In this world, grubs have bones and hide. I'll make sure Tudi tells the player that.

---

That was the stuff I planned to do, what about the unplanned work?

First of all, the main menu and splashes are done. Going from an epilepsy warning page, to the main menu screen. The main menu has a fade in animation for the logo, and populates the screen with the player character and mob of pawns from the main save file. So if the player has 100 pawns, all of those pawns will appear on the main menu screen. I have no pawns in the save below, so I am alone. :(



The next big think that needed done was the options menu. Which for now is some basic options about how the map layers are rendered, and the volume of various audio channels. The graphics layer for terrain density changes how often the shatterland and foliage tiles appear. There is another for how bright the cosmos parallax background is. Then most importantly, tree opacity. So that you can see the player and pawns behind them without having to toggle the build menu. If you likes how the game looked before the layers were added. You can simply turn the layers down to zero.



Over the next week I have the following things to work on.

  • Adding the snail mob. Then having the player and pawns target and hunt them. To fully implement the resources they drop.
  • Add additional storage structures, as there is currently just the Storage Chest.
  • Add the next few levels of missions, and level lock structures so there is a clear path of advancement for the player.
  • Get pawns to perform processing jobs, and change the pawn job selection menu.
  • Implement pawn claiming of houses.
  • Make the Tudi teaching messages that occur when the player runs into a mechanic they haven't for the first time.
  • Draw the new totem rank images. (maybe)
  • Add additional higher tier structures to the build menu. (maybe)

I'll post here again next friday with another update. ^--^;
ARK: Survival Ascended - ARK: Survival Evolved

Hey Survivors, it’s been a busy week behind the scenes as we continue refining Extinction Ascended and Bob’s Tall Tales: Wasteland War. As always, thanks for sharing your feedback and valuable bug reports with us, your patience and support are appreciated!




Download in full resolution

Survive, thrive, and morph in style on February 6th with the Power Rangers Wave 2!





Let’s talk about breeding. We’ve been doing some internal investigation on ASA’s breeding system and we’re going to carry out some tests this weekend to gather some more specific data on our Official Network while no event is active. We’ll then do the same testing again the following weekend during an active breeding event (yay!).

We’re hoping this data can be used to help us make some optimization improvements to the system, so that when the events are active, they’re less likely to have an impact on server performance.

We know how important these events are to you for the quality of life they add to breeding; it’s something we’re working on, and we’re exploring different ways this can be achieved.




Download & play new custom content created by players, including new maps, creatures, items, and game modes, through a dedicated new Mod-browser directly within the game. Enjoy an endless stream of new ARK content as the creativity and talent of the community is fully unleashed for the first time across gaming platforms and stay tuned as we spotlight more Cross-Platform Mods each week!

This video features:





Unleash your imagination and transform your ARK experience with our latest premium mods!

Additions Ascended: Edmontonia
Meet the Edmontonia, a tanky, flame-wielding herbivore roaming the Redwoods, Grasslands, and Deserts of the ARK. With spines coated in flammable powder and a flick of its tail, it scorches threats in its path. Perfect for gathering minerals and sparkpowder, this formidable companion even boasts a flamethrower saddle, turning it into a mobile, fiery turret for two passengers. Set the world ablaze with this fiery addition!

World Builder
World Builder is the ultimate admin tool for shaping your ARK world directly from the game. Use its intuitive interface to add or remove objects and craft custom landscapes with ease. Featuring a single, multifunctional tool, this mod empowers you to create the ARK you’ve always dreamed of—right at your fingertips.

This video features:




This weekend, the Official Network will be receiving bonus rates! It will be active until Monday, January 27.
  • PVP/PVE: 2x Harvesting, Taming, and Experience
  • Small Tribes: 4.5x Harvesting, Taming, and Experience
  • ARKpocalypse: 5x Harvesting, Taming and Experience



Fan Art Gallery | Screenshot Gallery | Artist Feedback Form



Creator: Tyzaew
Garuga's Edmontonia is put to the test against mighty foes!
YOUTUBE URL


Creator: NikkiPenelope Plays
Nikki tames some Deinosuchus and attempts to complete an Orbital Supply Drop!
YOUTUBE URL




Vice is coming by @thekevin_d


Drew my favorite mosa by @smantisdraws


cascadingcaramel by Part 13 of Drawing Every Dino Dossier.


Tapejara by zenith114


A Managarmr by undeadbutler


Art Ascended's Art Trials by rainesaur


Ascended Acrocanthosaurus Design by nightmysteryprime




Photo Mode by chichuzilla


Oh oh.. by tkgoji230


The apocalypse by tae94


Weathering the Storm by spoopi


Photo Mode by mhostg


Enjoy your weekend!
Studio Wildcard

Twitter: twitter.com/survivetheark

Discord: discord.com/invite/playark

Reddit: reddit.com/r/playark

Instagram: instagram.com/survivetheark

Twitch: twitch.tv/survivetheark

Steam: steamcommunity.com/app/346110

Youtube: youtube.com/survivetheark

Facebook: facebook.com/survivetheark

Threads: threads.net/@survivetheark

Official Wiki: https://ark.wiki.gg/wiki/ARK_Survival_Evolved_Wiki


Counter-Strike 2 - gautam

Next week we will say "goodbye" to Premier Season One, and "hello" to Season Two. To celebrate, every player who earned a CS Rating during Season One will receive a commemorative Premier Season One Medal. Your medal includes detailed Season Statistics that you can view by clicking on the medal in your inventory. Review your Season One highs and lows with graphs of your CSR and playtime, or view your map-specific stats to find areas of improvement for Season Two.

As we transition to Season Two, there'll be one day of Premier downtime during which your CS Rating will be recalibrated for the new season based on your Season One performance. At the start of the new Season you will need to re-establish your CS Rating by winning 10 matches.


Season Two comes with some changes. Train is in and Vertigo is out, the M4A4 is a bit less expensive, and the FAMAS has some improvements to its standing and crouching accuracy (along with a price cut).

And when Season Two comes to a close after the Austin Major, players who meet the requirements will be awarded a Premier Season Two Medal. The color will correspond to your highest CS Rating achieved during the season, and the bars will reflect your total wins, with one bar for every 25—up to five bars.

To earn your Premier Season Two Medal, you'll need an account in good standing, 25 Premier match wins, and an active CSR at the end of the season.

So clear out your calendar, because Season Two is about to begin!


Witch and Council : The Card - G1 Playground


Hello,
This is the development team of 《Witch & Council: The Card》.

Thank you for patiently waiting for the update.
The "Content Update" mentioned in our update plan has been implemented today.
Here are the key details:

1. New Character Added: "Student Council President Sybilla"

- You can now play as "Student Council President Sybilla," who was previously the boss of the Witch's Tower!
- Sybilla is a character who utilizes diverse strategies by switching between "Berserk Mode" and "Calm Mode."
- Add Sybilla to your team and explore new strategies!

2. New Chapter Added: "The Broken Dimension"

- The upper floors of the Witch's Tower, a previously unknown area, have been unlocked!
- Enjoy the Witch's Tower mode continuously up to the upper floors and challenge yourself to achieve higher scores!

3. Balance Adjustments
- The balance and battle patterns of certain monsters and bosses have been adjusted.
- Rewards for some events have been modified.
- Cards and relics of unacquired characters are no longer obtainable.

4. Others
- 15 new monsters have been added.
- New relics, events, and scrolls have been added.
- A new opening video for the mode has been added.
- Sound effects have been improved.

※ Announcement of Upcoming Updates ※

1. Combat Tempo Improvements

- Significant progress has been made on combat tempo improvements.
We are currently working on fixing bugs, and the update is expected to be released as early as February.
We sincerely apologize for the long wait.
- We will provide additional announcements as soon as the feature update is ready.


If you encounter any bugs or translation issues, please report them on our Discord or Steam Discussion channels!
We will actively reflect your feedback as we receive it.

Although there is still room for improvement, we would be incredibly grateful if you could leave positive reviews to support our development efforts!
We are doing our best to develop a game that you can truly enjoy.

Thank you.
Gremlins, Inc. - Standard of Ur
Dear community:

This time, the Lunar New Year tournament is more luxurious and lasts a longer time, to share the joy of the most recent major update with our players. As in the TOURNAMENT “DOUBLE 11”, T-shirts and enamel pins as a part of the prize pool. Don't miss your chance to win!





The tournament starts on January 27, with the following rules:

LUNAR NEW YEAR TOURNAMENT 2025

27 Jan 2025 (12:00 GMT) – 3 Feb 2025 (12:00 GMT) (7 days)

EUROPE

ːcardsː Players: 4
ːscoreː Victory condition: 30 points
ːcursecardː Chaos Cards: allowed
ːmagic_sparklesː Character Abilities: allowed
ːtelegramː Impending Misfortune: hidden
ːcheatdiceː Characters: random
ːRatsClockː Timer: normal
ːLocationː Field: Clockwork Colony (2)

Tournament points (place/points):

1. +120
2. +20
3. +4
4. +1

Players get tournament points for the first 10 sessions.

ASIA

ːcardsː Players: 2
ːscoreː Victory condition: 35 points
ːcursecardː Chaos Cards: allowed
ːmagic_sparklesː Character Abilities: allowed
ːtelegramː Impending Misfortune: hidden
ːcheatdiceː Characters: random
ːRatsClockː Timer: normal
ːLocationː Field: Clockwork Colony (2)

Tournament points (place/points):

1. +120
2. +20

Players get tournament points for the first 16 sessions.

MAIN PRIZES

The following prizes are awarded to players who occupy the following places, separately on EUROPE and on ASIA servers:
  1. Original Gremlins, Inc. T-shirt
    A set of Gremlins, Inc. enamel pins (4 pins)
    3x illegal box of goods
    Champion's trail
    Frosty Footsteps
    Frame of Ice
    A Smart Plug
  2. A set of Gremlins, Inc. enamel pins (4 pins)
    3x illegal box of goods
    Frosty Footsteps
    Frame of Ice
    A Smart Plug
  3. A set of Gremlins, Inc. enamel pins (4 pins)
    3x illegal box of goods
    Frosty Footsteps
    Frame of Ice
  4. 3x illegal box of goods
    Frosty Footsteps
    Frame of Ice
  5. 3x illegal box of goods
    Frosty Footsteps
  6. 2x illegal box of goods
  7. 2x illegal box of goods
  8. 1x illegal box of goods
  9. 1x illegal box of goods
  10. 1x illegal box of goods
  11. 1x contraband box of goods
  12. 1x contraband box of goods
  13. 1x contraband box of goods
  14. 1x contraband box of goods
  15. 1x contraband box of goods
  16. 1x contraband box of goods
  17. 1x contraband box of goods
  18. 1x contraband box of goods
  19. 1x contraband box of goods
  20. 1x contraband box of goods

Additional prizes

EUROPE server –

ːSneakyChestː 5 victories in a row: 1x illegal box of goods
ːSneakyChestː 10 victories in a row: 2x illegal box of goods on top of this

ASIA server –

ːSneakyChestː 10 victories in a row: 1x illegal box of goods
ːSneakyChestː 16 victories in a row: 2x illegal box of goods on top of this


Bounty hunter's award

The first player to win against the player with the highest number of tournament points –

EUROPE server –

ːSneakyChestː A set of Gremlins, Inc. enamel pins (4 pins) (If the player in question is one of the top three finishers, they will instead receive 2x Smart Plug).

ASIA server –

ːSneakyChestː A set of Gremlins, Inc. enamel pins (4 pins) (If the player in question is one of the top three finishers, they will instead receive 2x Smart Plug).


Secret Award

The secret rule will be disclosed after the end of tournament.

ːSneakyChestː 1x illegal box of goods

Announcement of Results!!

TOURNAMENT RESULTS

EUROPE

TOP20
  • 1st asdfleer 1084 points
  • 2nd rktktavi 984 points
  • 2nd Lord Helmchen 984 points
  • 2nd geHa 984 points
  • 5th 稚沇 968 points
  • 6th Tolsty Kotik 900 points
  • 6th Ya 900 points
  • 8th Gripp 884 points
  • 8th Mr Dink 884 points
  • 8th UlVerD 884 points
  • 11th Schrödinger`s Cat 881 points
  • 11th Sid'er 881 points
  • 13th Why SO SeriOus? 868 points
  • 13th AvaronZurBanTurg 868 points
  • 13th gipers16 868 points
  • 16th blossypoo 861 points
  • 17th Lis 852 points
  • 18th twitch. tv/yhads 784 points
  • 19th 下棋蛮好 781 points
  • 20th Shalfey 780 points

    5 victories in a row
  • gipers16 6 victories in a row
  • asdfleer 5 victories in a row
  • Ya 5 victories in a row
  • Gripp 5 victories in a row
  • Lis 5 victories in a row
  • fog 5 victories in a row
  • Kroshka_enot 5 victories in a row

    Bounty hunter's award
  • DicRoNero hunt:asdfleer

    Secret Award (Lucky Award: 29th, and 129th player from the top on the tournament board)
  • 29th kva2
  • 129th Elite Rogue

    ASIA

    TOP20
  • 1st GPA3.9 1920 points
  • 1st 炒鸡厨客 1920 points
  • 3rd 胯宝 1820 points
  • 4th 鼠中龙凤 1720 points
  • 4th 骰子领唱 1720 points
  • 6th Declan 1620 points
  • 6th 豌豆 1620 points
  • 6th haynest 1620 points
  • 6th 葫芦娃 1620 points
  • 10th 随风立斩 1600points
  • 11th 小豌豆 1520 points
  • 11th 梅子孜然 1520points
  • 11th 卡比别打游戏 1520 points
  • 11th 钟表镇所长 1520 points
  • 11th 落花 1520 points
  • 11th crotail 1520 points
  • 11th zcxy 1520 points
  • 11th 隐藏鬼鬼 1520 points
  • 11th sati 1520 points
  • 11th Player One 1520 points

    10 victories in a row
  • 炒鸡厨客 16 victories in a row Perfect!!
  • GPA3.9 16 victories in a row Perfect!!
  • 胯宝 14 victories in a row
  • 骰子领唱 10 victories in a row
  • 随风立斩 10 victories in a row
  • 钟表镇所长 10 victories in a row
  • < blank > 10 victories in a row

    Bounty hunter's award (Undefeated champion receives this award)
  • GPA3.9
  • 炒鸡厨客

    Secret Award Secret Award (Lucky Award: 29th, and 129th player from the top on the tournament board)
  • 29th 糖分AwA
  • 129th 油腻痴情男高

    The in-game prize items have already been distributed.

    Important: Right holders of prizes requiring delivery should contact us in one of the following ways:
  • Send an email to ur@charlieoscar.net
  • Join the official Gremlins, Inc. discord and send a DM to Standard of Ur
  • Invite Standard of Ur to be your Steam friend and use steam chat

    The following information is required for delivery:
  • Zip code (Postal code)
  • Address
  • Name
  • Phone number

    Please note that if contact is not made by 12:00 GMT on February 25, this year, the right to receive the prize will be forfeited.

    Thank you to everyone who helped make the tournament a success.

    [Team CO]
Cosmic Construct - SoaringMoon
This is an old devlog, ported over from itch.

These devlogs are going to be relatively short I think. A record of what occurred over the course of development. An itemized list of things that have been done or need to be worked on. For a more granular play by play of what is going on, you can follow me on bluesky.

This past week I spent most of my time on the agent AI system for pawns. The player will be able to assign pawns to jobs, or have them roam around and do what they please. Each pawn has 4 needs that keep track of: hunger, bathroom, entertainment, and social. There is a 5th need which tracks overall stress level. If the stress level is too high, they will leave the settlement.





Pawns also track relationships between each other pawn. So there can be up to 10,000 relationship connections. It is possible for a pawn to one pawn to like another, but it not be reciprocated. The plan is to have pawns react to and even verbalize events going on around them. Including dissatisfaction with their job, or with other pawns.





The next week of development will be focusing on animations, and game appearance. Here is the list of planned additions.

+ Animations for Chopping, Cutting, Paying Respects, and Gathering.

+ A map underlayer to make the game more visually interesting. The ground is not meant to be entirely black.

+ Optimization of game code for new object drawing calls.

+ Giving pawns a visual indicator of their profession. (maybe this week?)

+ Addition of a creature from which the pawns and player can harvest resources. (maybe this week?)
Catch Me - GoodPing
We’re thrilled to announce that Catch Me has officially launched in Early Access! This is a huge milestone for us, and we couldn't have done it without your support.

What’s Included in Early Access?
  • Core gameplay mechanics – running, jumping, climbing, pursuer, sex scenes, a bonus system, and leaderboard.
  • A large map with beautiful landscapes.
  • Motion Matching animation technology for realistic character movement.
  • Advanced cloth simulation.
  • Smart pursuer AI that observes, analyzes player routes, and plans the best way to catch the player (though it’s still far from perfect).
  • Good performance, even on Steam Deck.

What We’re Planning
  • Expansion of the current level with new mechanics.
  • Greater variety and depth in intimate scenes.
  • Realistic simulation of soft body physics.
  • Performance improvements.
  • The ability to choose outfits, accessories, anal plugs, and other intimate toys.
  • Multiplayer
  • Ability to play as the pursuer in solo mode
  • Gameplay enhancements based on community feedback.

We are developing Catch Me with no budget, no advertising, and no industry connections. We rely entirely on word of mouth and your support. If you like the direction Catch Me is heading, please share information about the game on your social media and tell your friends—it's our only chance to get noticed.
...